La 3D : Donnez une Nouvelle Dimension à Vos Projets
La 3D est bien plus qu’une technologie : c’est un outil puissant pour visualiser, communiquer et convaincre. Que ce soit pour présenter un produit, illustrer un concept ou enrichir une identité visuelle, elle transforme vos idées en expériences immersives et réalistes, sans nécessiter de matériel spécifique comme la réalité virtuelle.
Pourquoi la 3D est-elle un Atout pour Votre Entreprise ?
- Visualisation Ultra-Réaliste
- Présentez vos produits, espaces ou projets avant même leur réalisation (prototypes, architecture, packaging).
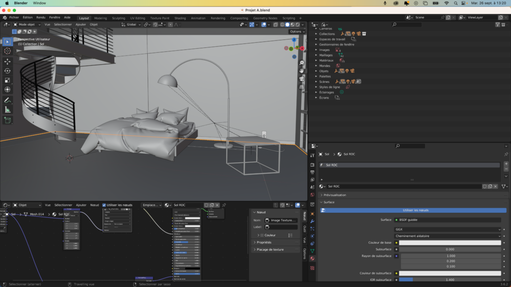
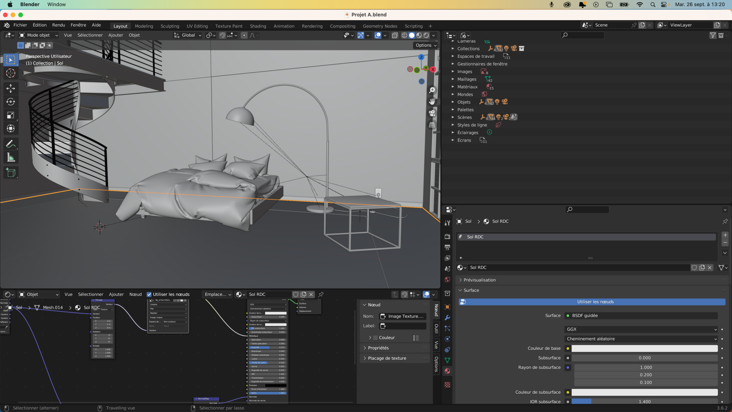
- Exemple : Un rendu 3D d’un futur magasin ou d’un produit industriel permet de valider les choix techniques et esthétiques en amont, réduisant les coûts et les erreurs.
- Communication Impactante
- Captez l’attention avec des visuels dynamiques pour vos supports marketing (sites web, vidéos, salons).
- Cas concret : Une animation 3D d’un mécanisme technique rend votre offre plus compréhensible et mémorable pour vos clients.
- Flexibilité et Personnalisation
- Adaptez les angles, les textures ou les environnements en fonction de vos besoins (ex : décliner un produit en plusieurs versions pour des marchés différents).
- Intégrez facilement vos visuels 3D dans des vidéos, des présentations ou des outils digitaux.
Notre Expertise à Votre Service
Nous créons des modèles 3D sur mesure, optimisés pour vos objectifs : rendu photoréaliste, animation fluide ou intégration dans vos supports existants. Que ce soit pour un lancement de produit, une campagne publicitaire ou un outil de formation, la 3D renforce la crédibilité et l’attractivité de votre message.





























